Contoh Biantara Pagelaran Seni

Contoh biantara, contoh biantara sunda, contoh biantara singkat, contoh biantara basa sunda, contoh biantara seren sumeren, contoh biantara sunda tentang maot, contoh biantara bahasa sunda pendek,


Poster Seni Budaya – Rizki3rusnanda via riztrus.wordpress.com
Poster Seni Budaya – Rizki3Rusnanda

Bab 9 Kelas X Seni Budaya via www.slideshare.net
Bab 9 Kelas X Seni Budaya

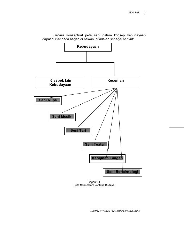
Smk-mak Kelas10 Smk Seni Tari Rahmida via www.slideshare.net
SMK-MAK kelas10 smk seni tari rahmida

Form Proposal-wisuda-pensi-di-internet via www.slideshare.net
Form proposal-wisuda-pensi-di-internet

My Blog via tiolaham.soclog.se
My blog

Pameran Seni Rupa Dan Pagelaran Seni Tara Sman 10 Malang via sman10malang.sch.id
Pameran Seni Rupa dan Pagelaran Seni Tara SMAN 10 Malang

Pangsi: Proposal Sponsor Pagelaran Seni Budaya Bekasi 2013 via pangsibekasi.blogspot.com
Pangsi: PROPOSAL SPONSOR PAGELARAN SENI BUDAYA BEKASI 2013

Contoh Proposal Pameran Seni Dan Pagelaran Di Sekolah via www.jasabuatsurat.com
Contoh Proposal Pameran Seni dan Pagelaran di Sekolah

Undangan Pentas Seni via www.slideshare.net
Undangan pentas seni

27 Eye-catching Flyer Templates Creative Bloq via www.creativebloq.com
27 eye-catching flyer templates  Creative Bloq

Karya via dobelklikk.wordpress.com
KARYA

Proposal Seni-pertunjukan-tradisional Muna via www.slideshare.net
Proposal seni-pertunjukan-tradisional muna

Undangan Terbuka Pameran Seni Rupa Karya Mahasiswa 2015 via cedc.isi.ac.id
UNDANGAN TERBUKA PAMERAN SENI RUPA KARYA MAHASISWA 2015

Pangsi: Proposal Sponsor Pagelaran Seni Budaya Bekasi 2013 via pangsibekasi.blogspot.com
Pangsi: PROPOSAL SPONSOR PAGELARAN SENI BUDAYA BEKASI 2013

Harga Tiket, Reservasi, Dan Jadwal Pertunjukan Sendratari via www.yogyatrip.com
Harga Tiket, reservasi, dan Jadwal Pertunjukan Sendratari

Proposal Kegiatan Olahraga Dan Seni via www.slideshare.net
Proposal kegiatan olahraga dan seni

Seni Budaya: Persiapan Pergelaran Teater Di Sekolah via sma-senibudaya.blogspot.com
Seni Budaya: Persiapan Pergelaran Teater di Sekolah

Desain Poster Pagelaran Drama Tari Kolosal " Sang via jakartadesainvisual.blogspot.com
Desain Poster Pagelaran Drama Tari Kolosal " Sang

Ds01 Semester 2 Precedence Study Blog : Theatrical via sem2ds012013-14.blogspot.com
DS01 SEMESTER 2 PRECEDENCE STUDY BLOG : Theatrical

Pangsi: Proposal Sponsor Pagelaran Seni Budaya Bekasi 2013 via pangsibekasi.blogspot.com
Pangsi: PROPOSAL SPONSOR PAGELARAN SENI BUDAYA BEKASI 2013

Contoh Surat Undangan Malam Puncak 17 Agustus via contohxsurat.co
Contoh Surat Undangan Malam Puncak 17 Agustus

Mahasiswa Selenggarakan Pagelaran Seni – Yuli Witanto's Blog via yuliwitanto.wordpress.com
Mahasiswa Selenggarakan Pagelaran Seni – Yuli Witanto's BLOG

Galeri Acara Pagelaran Seni Budaya P4gn Tahun 2015 ~ Badan via kuansingkab.bnn.go.id
Galeri Acara Pagelaran Seni Budaya P4GN Tahun 2015 ~ Badan

Pagelaran Wayang Kulit Di Um Malang, 24 - 25 Februari 2016 via www.haievent.com
Pagelaran Wayang Kulit di UM Malang, 24 - 25 Februari 2016

Persepsi Lanskap - Vera D Damayantipersepsi Lanskap Vera via veradd.staff.ipb.ac.id
Persepsi Lanskap - vera d damayantiPersepsi Lanskap  vera


Random Image


https://resepenyoi.blogspot.com/


Related Posts To Contoh Biantara Pagelaran Seni


Contoh Biantara Pagelaran Seni Rating: 4.5 Posted by: Lanizaj

Search Here

Popular Posts

Total Pageviews

Recent Posts

Partners